Diploma Course

🎓 2-Year Diploma in Electro Homeopathy

Diploma in Electro Homeopathy & Biomedical Sciences Duration: 2 Years (4 Semesters + 3-Month Internship)Mode: Blended Learning (Online + Clinical Practice)Awarding Body: Institute UK

This comprehensive diploma program offers an academically rigorous and clinically grounded education in Electro Homeopathy, integrated with foundational biomedical sciences including Human Anatomy, Physiology, and Pathology. Designed for aspiring holistic health practitioners, the course bridges traditional healing wisdom with modern scientific understanding, preparing graduates for professional practice, further study, and registration pathways.

🌱 Why Choose Electro Homeopathy?

If you’re called to become a holistic practitioner, Electro Homeopathy is the ideal path.
It’s the only system of medicine built entirely on plant-based remedies, blending the wisdom of:

  • Herbal Medicine – supporting organ vitality and systemic detox
  • Homeopathy – restoring energetic balance through terrain-based diagnosis
  • Nutritional Naturopathy – enhancing cellular function and constitutional strength

This tri-fold approach offers a complete healing system—natural, ethical, and scientifically grounded.

Duration
2 years
Level
Beginner
Price
£1077

Complete Online Learning Package

Everything you need to master your skills

100s of Video Lessons

High-quality video tutorials covering all essential topics with step-by-step guidance

Downloadable PDF Guides

Comprehensive study materials and reference guides you can access offline

Unlimited Online Access

24/7 access to our online learning platform with progress tracking and updates

Two weekly Zoom classes

Interactive live sessions with Tutors, practice exercises, and personalized feedback

Limited time offer - Get lifetime access today!

Pay Full or Plan Instalments

Enroll Now

Why Enroll in Our Diploma in Electro Homeopathy Course?

Discover the transformative power of electro homeopathy and build a rewarding career in natural healing. Our comprehensive diploma course provides you with the knowledge, skills, and certification needed to become a successful practitioner.
🌿 No Medical Background?

🌿 No Experience? No Problem.

🎓 Begin Your Healing Journey with WEHO UK’s Diploma in Electro Homeopathy

You don’t need a medical degree to make a meaningful impact.
At WEHO UK, we believe healing starts with purpose, not prerequisites. Our beginner-friendly diploma welcomes passionate learners from all backgrounds—no prior medical training required.

✨ Why WEHO UK?

With over 2,500 members across 14 countries, WEHO UK is a beacon of integrative medicine—combining ancient wisdom with modern insight. Our diploma isn’t just a qualification—it’s a transformation.

No gatekeeping. Just guidance.
No pressure. Just purpose.
No experience? Just start.

🌍 Who Is This For?

  • Career changers seeking a meaningful path
  • Wellness enthusiasts ready to deepen their knowledge
  • Empaths, caregivers, and visionaries drawn to holistic healing
  • Anyone ready to learn, grow, and contribute to a legacy of compassionate care

Internationally Recognized Certification

Earn a globally recognized diploma that opens doors to practice electro homeopathy worldwide.

1. Beginner-Friendly Curriculum

The course starts with foundational biomedical sciences—including anatomy, physiology, and pathology—so you build essential knowledge from the ground up. No jargon overload. Concepts are taught with clarity, using visual aids, video lessons, and real-world examples.

2. Blended Learning Format

Study online at your own pace, with 24/7 access to materials. Join live Zoom classes twice a week for interactive learning, Q&A, and tutor feedback. Participate in a 3-month clinical internship to gain hands-on experience, even if you’ve never worked in a clinic before

3. Holistic & Ethical Focus

Electro Homeopathy is non-invasive, plant-based, and energetically balanced—ideal for those drawn to natural healing but not ready for conventional medical training. You’ll learn how to support the body’s own healing intelligence using Spagyric remedies and terrain-based diagnostics.

4. Professional Pathways

Graduates can become Practitioner Members of WEHO UK, join referral networks, and even open their own holistic practice. The diploma opens doors to further study, research, and global collaboration, especially within the Electro Homeopathy and Spagyric communities

5. Empowerment Through Education

This isn’t just a course—it’s a mission-driven journey. You’ll be part of a movement that values ethical care, scientific credibility, and legacy-building. Many students report life-changing shifts in confidence, purpose, and professional direction—even with no prior experience.

What You'll Get

Complete study materials and reference books

Access to online learning portal

Expert faculty with years of experience

Practical training sessions

Case study analysis and discussion

Business setup guidance

Certification upon completion

Alumni network access

Ready to Start Your Journey?

Join thousands of successful practitioners who have transformed their careers with our electro homeopathy diploma course.

Enroll Now

🎓 WEHO UK Diploma in Electro Homeopathy

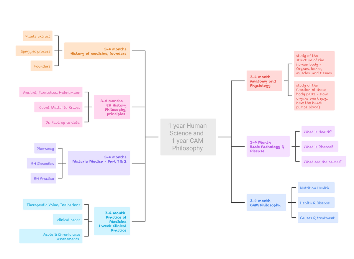
This comprehensive diploma is designed for new students—no prior medical experience required. It builds foundational biomedical knowledge, introduces the philosophy and remedies of Electro Homeopathy, and prepares students for ethical clinical practice. --Duration: 2 Years | Format: Online + Live Zoom + Clinical Internship

  • Students begin with a deep dive into the human body—organ systems, terrain mapping, and functional relationships. This phase builds the biomedical foundation needed for safe, informed practice.

  • Explore how the body functions, how systems interact, and how terrain imbalances affect vitality. This phase builds the foundation for understanding remedy action and constitutional support.

  • Learn how diseases develop, how symptoms manifest, and how to interpret illness through a terrain-based lens. Students compare conventional and holistic diagnostic models.

  • Dive into the root causes of illness—toxicity, terrain imbalance, constitutional weakness—and how Electro Homeopathy addresses them through non-invasive, plant-based remedies.

  • Study the four temperaments, the laws of similarity and opposition, and the philosophical foundations of Spagyric medicine. Learn how these principles guide remedy selection and patient care.

  • Explore all 10 remedy groups and over 60 individual medicines. Students learn classification, indications, organ targeting, and energetic properties of each remedy.

  • Apply your knowledge to real-world scenarios. Learn case management, remedy selection, ethical protocols, and terrain correction strategies. Students begin preparing for clinical practice

  • Engage in supervised patient care, remedy application, and mentorship with experienced WEHO UK practitioners. Students work through live cases and refine their diagnostic and therapeutic skills.


  • Each module includes reflective tasks, remedy mapping, and case-based exercises to reinforce learning.Final 3 Months: Students complete structured assignments and prepare for:Theory Exam: Covering biomedical sciences, philosophy, and materia medicaPractical Exam: Case analysis, remedy selection, and ethical application

  • Successful completion leads to certification as a WEHO UK Practitioner, with eligibility for professional membership, referral network access, and continued mentorship.

Pay the full amount with a discounted fee.

The original cost of the course is £1795, but if you make a full advanced payment, the total fee for the two-year course is reduced to £1077.
"This course changed my career completely!"
- Nancy
Limited time offer
Enroll now
spagyric

Pay a deposit (if you want to plan installments)

A deposit of £199 is required, and the remaining fee of £1300 can be paid in 10 regular monthly installments of £130. The total payable amount for the full 2-year course fee is £1499.
"Successfully increased my business practice revenue by 100%!"
- Steve
Pay Deposit £199 to start Instalment plan
Enroll now

10x Monthly Instalment Plan

Make 10 monthly payments of £130 each, beginning one month after the deposit has been paid. Total to Pay - £1499 - including Deposit of £199
"Achieved my dream of becoming an EH practitioner at an international level!"
- Simar
Each month £130 for 10 month
Enroll now

Make payments per semester

You may select this option if you prefer to pay per semester. There are a total of six semesters, with a total amount payable of £1,295. Each semester costs £215.83.
"Currently working as an EH Practitioner!"
- Chirag
Each semester costs £215.83, with a total of 6 semesters.
Enroll now
Practitioner Deal

FREE Student Essential Pack

Everything you need for the school year in one convenient bundle.
100% FREE NO HIDDEN CHARGES
  • Free shipping on ALL COURSES
  • Potential information
  • make you world-class practitioner
Enroll now
Enroll before 30 Sep to secure this session.